home About

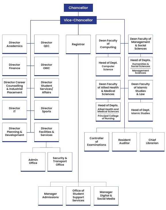
Organogram

Screenshot_9-2-2026_4101_

PDF Builder

Customize Page Content

Select/deselect specific modules or sections to include in your consolidated PDF file.

Generating Custom PDF...
We are compiling your selected pages and modules into a single document. Your download will start automatically in a moment.